欢迎访问欧博ABG中文官网入口网站,新版本上线试运行中!ENGLISH  学校主页  联系我们    
 首页  学院概况  机构设置  师资队伍  学科建设  教学工作  科学研究  重点实验室  党群工作  学生工作  人才培养  人才引进  招生就业 
新闻中心
 院系新闻 
 学术交流 
 通知公告 
通知公告
Position: 首页 > 新闻中心 > 通知公告 > Content
【暑期项目】关于2024年欧博ABG中文官网入口组织赴澳门大学健康科学夏令营的报名通知
 


一、项目名称

    2024年欧博ABG中文官网入口组织赴澳门大学健康科学夏令营

二、项目外方高校

 澳门大学

三、外方高校简介

澳门大,称澳大(UM),创立于1981年是一所国际化国际化综合性公立大学,是中欧商校联盟“一带一路”国际科学组织联盟成员。八成教研人來自世界各地,以英语授课为具有多元文化共存、协同学院与书院的全人教育体系以及以及国际化的办学模式等特色和优势。

澳门大学2024泰晤士高等教育THE):世界大学排名193,亚洲大学排名33生命学科世界大学学科排名201-250

 

四、项目日程

项目时间:2024年7月22日-7月27日

时间

行程

7月22日

到达澳门并入住澳门大学

7月23日

开幕典礼、破冰活动、与学院学生交流、学术讲座、欢迎晚宴

7月24日

参访澳门大学校园、健康科学学、国家教育部澳门大学精准肿瘤学前沿科学中心、与教授有约

7月25日

文化体验活动(澳门博物馆,路环等)

7月26日

学术讲座、毕营午宴结业礼

7月27日

返程

 

五、项目费用

免项目费、欢迎/毕营宴及澳门文化体验活动相关费用;

其他费用预计约5000元 ,包含住宿费、返交通、保险费、通行证办理,不含餐食和其他个人消费。

六、项目亮点

专业拓展][全英讲授][文化体验][国际视野

项目通过精准肿瘤学、干细胞发育、生物成像等专题英文讲座报告,与教授有约、澳大学生互动,参观研学等让学生在短时间内了解澳门大学的生命科学、癌症等方向前沿研究成果和学术特色,提升学生的语言沟通能力,拓展国际视野此外还安排参访澳门博物馆、路环等文化活动深入了解澳门的历史、人文、经济与科技发展,感受澳门的文化底蕴,提升学生的全球胜任力。

七、资助政策

学校:不超过5000元/生(每位同学一个自然年内仅可获得一次寒暑假项目资助)。

学院配套资助政策请咨询所在学院外事秘书老师。

八、申请条件

    申请条件:大三及以上在校学生。

九、项目报名方式

1.截止时间2024年5月10日。

2.填写附件:《欧博ABG中文官网入口2024年出国(境)短期交流项目学生信息统计表》发送至陈老师邮箱:chenhuan@nwpu.edu.cn。
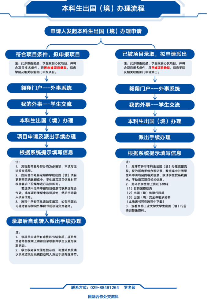
    3.参照下图登陆翱翔门户-外事系统进行网上手续办理。

 

 

 

 

十、项目联系人

陈老师  QQ号:415541208  邮箱chenhuan@nwpu.edu.cn

十一、项目答疑群

    QQ群:855711964

 

 

Attachment【欧博ABG中文官网入口2024年出国(境)短期交流项目学生信息统计表(1).xlsx已下载
Close Window

友情链接:
地址:西安市长安区东祥路1号  邮编:710129 联系电话:029-88430180